Project 1: Sales Performance Dashboard

The project presents a sales performance dashboard built with Power BI to explore business trends and customer behavior. It provides a holistic view of sales performance across products, customer segments, and time periods. The dashboard uncovers insights related to growth, loyalty, and operational efficiency. Interactive visualizations support deeper exploration and faster decision-making. The analysis helps optimize strategies and improve overall business outcomes.
Skills Applied:
  • Define sales performance metrics focusing on growth, retention, and product effectiveness.
  • Connect & transform sales datasets for product, customer, and time-based analysis.
  • Analyze & visualize trends in Power BI with filtering and drill-down capabilities.
  • Publish dashboards to enable strategy optimization and faster decision-making.

 

 

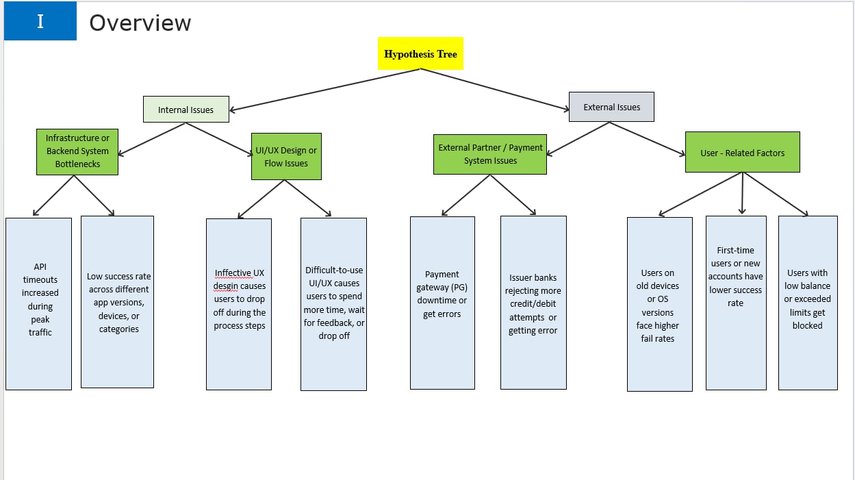
Project 2: App Optimization Analysis

The project analyzes the decline in bill payment success rate on an e-wallet app since August 2025 using transactional, session, event log, and error data. Power BI and the MECE framework were applied to identify failure points across the payment journey, including authentication, gateway redirects, and app version issues. Key insights highlighted correlations between failure rates and user segments, device types, and network quality. The analysis led to actionable recommendations to optimize payment flows and reduce error impact.
Skills Applied:
  • Define optimization objectives & KPIs for payment success rate, error frequency, and user flow completion.
  • Connect, clean & integrate multi-source datasets (transactions, sessions, logs, error categories).
  • Analyze & visualize payment journey bottlenecks in Power BI using MECE breakdown.
  • Publish interactive dashboards to help product and engineering teams track and resolve issues.
  • Prepare slides & use storytelling techniques to present insights and solutions to stakeholders.

Nâng tầm phân tích – Kết nối dữ liệu – Dẫn đầu quyết định

Khóa học “Master Analytical Thinking & Data Analysis with Power BI” tại MazHocData mang đến tư duy phân tích và kỹ năng Power BI thực chiến, sẵn sàng ứng dụng vào doanh nghiệp thực tế.
Khám phá Power BI thực chiến cùng MazHocData: mazhocdata.com/power-bi